ESG產業人才服務據點-第八期電子報(如無法顯示請點選此連結) 第8期封面

主題圖片

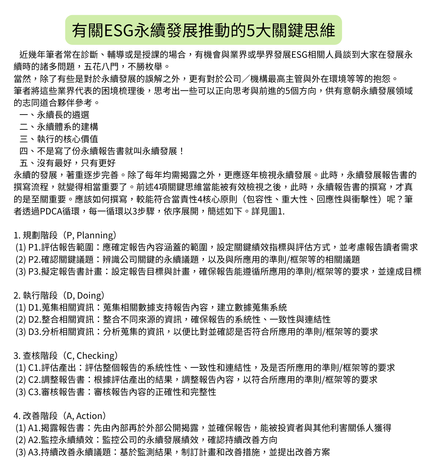
產業新知

第8期產業新知 第8期產業新知-PDCA圖

資料來源:本文轉載自myMKC.com管理知識中心/文:胡稚群

主題活動

ESG淨零減碳暨能源管理人才培訓班 熱烈招生中

近期推動服務項目

雙軸轉型

資料來源:本文轉載自myMKC.com管理知識中心/文:胡稚群 隨著智慧化科技技術及數位轉型之趨勢,全球製造業供應鏈的生產模式已有新的轉變;同時,全球氣候變遷、淨零承諾等議題,喚起全人類對永續的意識,低碳經濟及淨零減碳的環保議題已成為世界公民對環境的責任。

本次論壇將以「智慧化、低碳化 雙軸轉型」爲主軸,除了對企業數位轉型經營策略新思維及佈局綠色能源永續發展等關鍵趨勢,提供深度的見解和經驗分享,還有新書精彩的導讀,冀望能爲企業永續發展之路,挹注創新思維之動能。

敬邀您出席與我們共同參與這場知識的饗宴!

訓練資源地圖動態

中彰投地區ESG相關課程講座

課程圖片

台中地區

3班次課程
3家訓練單位承辦

彰化地區

0班次課程
0家訓練單位承辦

南投地區

0班次課程
0家訓練單位承辦

近期開課資訊
下期主題預告

從永續報告書到溫盤及查驗證!綠難題建構培育綠領人才架構與藍圖迎刃而解

※建構培訓藍圖,打造永續人才即戰力:從企業需求,內部建構ESG發展培訓架構、他山界竟建構ESG永續發展培訓藍圖

從永續報告書到溫盤及查驗證

頁尾圖片